该文档主要说明目前服务架构改变后如何管理和配置部署服务
简述
新架构服务为滚动发布,底层从原有 docker 切换为k3s,无集群,每个节点是一个单独的节点。
后端:必须有 /actuator/health 健康检测接口,否则将无法正常部署。
前端 :由原有直接打包变为 docker 镜像包,所以将不再进行本地打包,直接发布到 jenkins 进行自动打包及发布。前端配置文件仍然读取服务器目录:/app/frontend/conf/下的配置文件。
K3S
这里主要简短描述k3s 及更新部署服务常见命令,k3s详细运维信息见: k3s 运维文档
部署
1.下载
wget -O /usr/local/k3s https://github.com/k3s-io/k3s/releases/download/v1.33.3%2Bk3s1/k3s
2.写入 systemd 文件
cat > /etc/systemd/system/k3s.service << EOF
[Unit]
Description=Lightweight Kubernetes
Documentation=https://k3s.io
Wants=network-online.target
After=network-online.target
[Install]
WantedBy=multi-user.target
[Service]
Type=notify
EnvironmentFile=-/etc/default/%N
EnvironmentFile=-/etc/sysconfig/%N
EnvironmentFile=-/etc/systemd/system/k3s.service.env
KillMode=process
Delegate=yes
User=root
# Having non-zero Limit*s causes performance problems due to accounting overhead
# in the kernel. We recommend using cgroups to do container-local accounting.
LimitNOFILE=1048576
LimitNPROC=infinity
LimitCORE=infinity
TasksMax=infinity
TimeoutStartSec=0
Restart=always
RestartSec=5s
ExecStartPre=/bin/sh -xc '! /usr/bin/systemctl is-enabled --quiet nm-cloud-setup.service 2>/dev/null'
ExecStartPre=-/sbin/modprobe br_netfilter
ExecStartPre=-/sbin/modprobe overlay
ExecStart=/app/k3s/k3s server
EOF
3.启动
systemctl daemon-reload #重载systemd
systemctl start k3s管理
查看状态:
root@test-server:/app/frontend/conf# systemctl status k3s
● k3s.service - Lightweight Kubernetes
Loaded: loaded (/etc/systemd/system/k3s.service; enabled; vendor preset: enabled)
Active: active (running) since Thu 2025-09-04 13:18:04 CST; 59s ago
Docs: https://k3s.io
Process: 3256572 ExecStartPre=/bin/sh -xc ! /usr/bin/systemctl is-enabled --quiet nm-cloud-setup.service 2>/dev/null (code=exited, status=0/S>
Process: 3256574 ExecStartPre=/sbin/modprobe br_netfilter (code=exited, status=0/SUCCESS)
Process: 3256575 ExecStartPre=/sbin/modprobe overlay (code=exited, status=0/SUCCESS)
Main PID: 3256576 (k3s-server)
Tasks: 626
Memory: 5.2G
CPU: 1min 40.664s
CGroup: /system.slice/k3s.service
#Active: active (running)为正常状态启动/重启:
systemctl start k3s #启动
systemctl restart k3s #重启重新部署:
在k3s服务出问题并且找不到原因的时候可以考虑重新部署k3s,因为都是单节点,结构简单,不会发生什么问题,唯一的需要注意的是所有已经部署了的服务需要重新部署一次。
k3s重新部署
systemctl stop k3s && rm -rf /var/lib/rancher/k3s/ && systemctl start k3s 服务部署
yaml文件部署
除生产环境,预演测试是jenkins自动部署的。第一次部署jenkins打包会在/app/backend/项目(前端是/app/frontend/项目) 目录下生成一个项目.yml的文件,只需要通过命令 cd /app/backend/项目 然后执行命令
kubectl apply -f . 即可部署,部署文件则为 项目.yml
部署命令:
前端:
cd /app/frontend/项目名/
kubectl apply -f .
后端:
cd /app/backend/项目名/
kubectl apply -f .备注:
1.如果项目部署文件没生成,可以删除项目文件夹并重新打包,使nginx生成部署yml文件
2.部署文件是通过模板生成的,绝大部分项目可以直接部署,少数项目例如没有健康监测端口需要单独调整一下部署文件。
3.除非特殊情况,一般不用考虑手动部署
手动部署
部署由原有docker-compose 改为helm,helm 为k3s 部署模板。为了标准化部署,模版预置了前后端部署了绝大部分参数,使得前端只需要传递环境和域名,后端部署只需要传递环境。如果存在部署问题,则统一调整部署模板,而非手动调整单个部署yaml文件。
需要注意的是这里的zhxx/frontend 和zhxx/backend 是前端和后端的 helm 部署模板,可以理解为和docker-compose.yml 一样,存储于 minio.zhxx.site 上 的 helm 桶里面,其中前端部署在模板中只需要传递环境和域名即可,而后端仅需要传递环境,每个服务的镜像、启动参数、端口已经在模板中预置定义,部署时无需再传递这些参数,如果无法部署,则说明模板里面没有预置该服务的参数,例如端口。
helm repo add zhxx http://minio.zhxx.site:9000/helm #所有服务器只有第一次部署需要使用该命令
前后端部署命令:
前端:
helm install 项目名称 zhxx/frontend --set branch=环境 --set url=域名
后端:
helm install 项目名称 zhxx/backend --set branch=环境
前端部署会读取/app/frontend/conf/项目名.conf,该文件为前端 nginx 配置文件,如果这个文件不存在则无法部署成功,并且前端需要手动指定其访问的域名。
后端部署默认将 /app/backend/项目名/upload/ 挂载至容器 /app/data/,如有服务需要做数据持久化,则默认将服务目录写入至/app/data
例如环卫测试环境部署:
前端:
helm install zh-sanitation-frontend zhxx/frontend --set branch=test --set url=zh-sanitation.test.zhxx.site
后端:
helm install zh-urban-sanitation zhxx/backend --set branch=test单独指定镜像部署
在默认情况下,服务的镜像部署规则为:项目名_环境,后端服务生产统一环境为 prod,前端则细分环境例如 lvzhou、shifang,举个例子,如果部署绿洲环卫后端生产使用命令helm install zh-urban-sanitation zhxx/backend --set branch=lvzhou ,则镜像默认为harbor.zhxx.site/app/zh-urban-sanitation_prod:latest ,而如果部署绿洲环卫前端生产,则镜像默认为harbor.zhxx.site/app/zh-sanitation-frontend_lvzhou:latest。
如果想单独指定镜像,例如生产部署预演镜像则指定环境变量imageRepository。如下:
helm install zh-urban-sanitation zhxx/backend --set branch=lvzhou --set imageRepository=harbor.zhxx.site/app/zh-urban-sanitation_prev
单独指定端口
传递环境servicePorts.服务名=端口号,例如绿州环卫部署端口改为 20333,则:
helm install zh-urban-sanitation zhxx/backend --set branch=lvzhou --set servicePorts.zh-urban-sanitation=20333
helm常用管理命令
卸载:
helm uninstall 服务名
查看已部署服务:
helm list
服务更新
1.jenkins 打包
测试、预演环境:直接 jenkins 构建即可部署
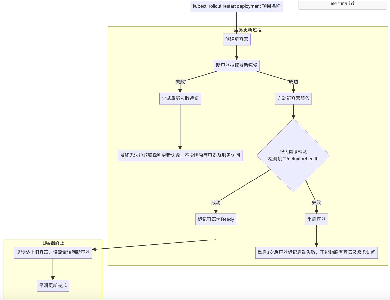
生产环境:jenkins 构建成功后在生产环境执行命令:kubectl rollout restart deployment 项目名
2.服务部署更新
更新命令如下:
kubectl rollout restart deployment 项目名更新逻辑如下:

下面是实际更新命令使用过程:
1.执行更新命令
➜ helm-new git:(main) ✗ kubectl rollout restart deployment plant-service
deployment.apps/plant-service restarted
2.ContainerCreating表示容器正在拉取最新镜像(plant-service-7859bdbb84-5lbf6是老容器,在完全更新结束前都不会被停止)
➜ helm-new git:(main) ✗ kubectl get pod
NAME READY STATUS RESTARTS AGE
plant-service-6f6c57d497-78bcc 0/1 ContainerCreating 0 3s
1/1 Running 0 27h
zh-reservoir-new-786785c577-4n5gf 1/1 Running 0 44h
zh-reservoir-webui-56d8848c56-6wzv7 1/1 Running 1 (3h21m ago) 3h21m
3.镜像拉取完成,开始进入运行状态,这个时候等待服务启动完成并开始健康接口检测,直至检测完成以前这里的READY字段都是0/1。
➜ helm-new git:(main) ✗ kubectl get pod
NAME READY STATUS RESTARTS AGE
plant-service-6f6c57d497-78bcc 0/1 Running 0 40s
plant-service-7859bdbb84-5lbf6 1/1 Running 0 27h
zh-reservoir-new-786785c577-4n5gf 1/1 Running 0 44h
zh-reservoir-webui-56d8848c56-6wzv7 1/1 Running 1 (3h22m ago) 3h22m
4.服务启动完成且健康检测完成,READY字段变为1/1,这个时候容器访问的流量将会被调度调新容器,老的容器状态变为Terminating,开始销毁停止老容器
➜ helm-new git:(main) ✗ kubectl get pod
NAME READY STATUS RESTARTS AGE
plant-service-6f6c57d497-78bcc 1/1 Running 0 81s
plant-service-7859bdbb84-5lbf6 1/1 Terminating 0 27h
zh-reservoir-new-786785c577-4n5gf 1/1 Running 0 44h
zh-reservoir-webui-56d8848c56-6wzv7 1/1 Running 1 (3h22m ago) 3h22m
5.老容器销毁完成,新容器正常运行。
➜ helm-new git:(main) ✗ kubectl get pod
NAME READY STATUS RESTARTS AGE
plant-service-6f6c57d497-78bcc 1/1 Running 0 82s
zh-reservoir-new-786785c577-4n5gf 1/1 Running 0 44h
zh-reservoir-webui-56d8848c56-6wzv7 1/1 Running 1 (3h22m ago) 3h22m需要注意的是现在的服务为平滑更新,在更新完成之前,其中任何一步更新失败是不会影响原有容器的正常运行的
服务管理
日志查看
1.拿到部署的服务名
首先使用kubectl get pod ,找到对应服务的 pod 名称(容器名称),pod 名称一般以:服务名-随机字符串 组成,例如找到水库流域的pod 名
➜ nginx-for-noK3s git:(main) ✗ kubectl get pod |grep zh-reservoir-new
zh-reservoir-new-67948c6c67-tq77q 1/1 Running 0 17h2.使用kubectl logs 命令查看日志
使用kubectl logs pod名查看日志,其参数和 docker logs 一致,一般实时查看日志常使用参数 --tail 100 -f
nginx-for-noK3s git:(main) ✗ kubectl logs zh-reservoir-new-67948c6c67-tq77q --tail 100 -f
c 2025-09-04 10:47:20.701 [ WARN] - [ XNIO-2 task-9] o.s.w.s.m.m.a.ExceptionHandlerExceptionResolver :: Failure in @ExceptionHandler io.github.atom.kernel.web.exception.ServletGlobalExceptionHandler#handleServletException(Exception, HttpServletRequest)
org.springframework.http.converter.HttpMessageNotWritableException: No converter for [class io.github.atom.kernel.core.api.R] with preset Content-Type 'application/octet-stream;charset=UTF-8'停止服务
方法1,通过helm卸载服务:
helm uninstall 服务名方法2,通过kubectl删除服务:
kubectl delete deployment 服务名服务回滚
一般更新失败不会用到回滚操作,因为现在的平滑更新在更新失败的时候不会影响到老的服务,所以如果要回滚,一般是新服务部署成功了但服务本身存在一定的问题,这个时候可以回滚。
回滚到上个版本:
kubectl rollout undo deployment 服务名示例
和更新一样,会将上个版本的容器拉一个起来,直至回滚完毕当前容器才会被关闭
➜ cert-manager git:(main) ✗ kubectl rollout undo deployment hj-auth
deployment.apps/hj-auth rolled back
➜ cert-manager git:(main) ✗ kubectl get pod |grep hj-auth
hj-auth-5c47594c4f-zsjd2 1/1 Running 0 9m5s
hj-auth-7ff9896c6c-w9smg 0/1 Running 0 8s回到指定版本:
首先通过kubectl rollout history deployment 服务名,可以看到历史版本。
➜ cert-manager git:(main) ✗ kubectl rollout history deployment hj-auth
deployment.apps/hj-auth
REVISION CHANGE-CAUSE
1 <none>
2 <none>
3 <none>
4 <none>
6 <none>
7 <none>
8 <none>
例如这里示例服务有 8 个版本,则当前版本为8,前七个版本为历史版本。例如我想回滚到上上个版本,则回滚命令如下:
kubectl rollout undo deployment hj-auth --to-revision=6
如果对回滚的版本不太确定,可以通过下面的命令查看该版本具体信息(例如部署时间):
kubectl rollout history deployment hj-auth --revision=3使用 rancher 来管理服务
访问地址:https://rancher.zhxx.site/
访问并登录 rancher,在登录页面下面可切换为中文

进入之后选择对应环境,默认是测试环境

在工作负载的 deployment 下面可以看到所有部署的服务

服务更新
选择服务最右边的三个点,编辑,然后点击重新部署


此时该服务的状态会变为In Progress,直至 active 才算更新完成
点击服务进去可以看到更新的时候同时运行的两个容器,一个是新容器,一个是老容器,目前更新都是平滑更新,只有新容器服务成功启动了才会停止老的

更新完成之后会关闭老容器,最终只有一个容器正在运行

回滚
回滚基本上原理和更新一样,点击服务右边的三点,然后进入编辑,点击回滚
回滚需要选择版本,例如当前一共六个版本,版本 6 为当前版本,如需要回滚到上个版本,则选择版本 5.

点击回滚以后服务进入In Progress 状态,和更新一样,直至上个版本的容器服务启动完成会停掉现有的容器,然后完成回滚操作。
回滚后再恢复到刚刚的版本
例如刚刚上面示例通过回滚,回滚到版本 5,这个时候回滚完成再打开回滚页面,会发现多了一个版本 7(当前版本),版本 5 不见了,因为当前版本 就是版本 5。如果想恢复到刚刚的版本,则选择版本 6 即可。

日志查看/进入容器
点击服务名

编辑查看日志

进入容器 shell 环境和日志一样,选择 execute shell 即可。